pingouin.plot_rm_corr#

pingouin.plot_rm_corr(data=None, x=None, y=None, subject=None, legend=False, kwargs_facetgrid={'aspect': 1, 'height': 4}, kwargs_line={'ls': 'solid'}, kwargs_scatter={'marker': 'o'})[source]#

Plot a repeated measures correlation.

Parameters:
datapandas.DataFrame

Dataframe.

x, ystring

Name of columns in data containing the two dependent variables.

subjectstring

Name of column in data containing the subject indicator.

legendboolean

If True, add legend to plot. Legend will show all the unique values in subject.

kwargs_facetgriddict

Optional keyword arguments passed to seaborn.FacetGrid

kwargs_linedict

Optional keyword arguments passed to matplotlib.pyplot.plot

kwargs_scatterdict

Optional keyword arguments passed to matplotlib.pyplot.scatter

Returns:
gseaborn.FacetGrid

Seaborn FacetGrid.

See also

rm_corr

Notes

Repeated measures correlation [1] (rmcorr) is a statistical technique for determining the common within-individual association for paired measures assessed on two or more occasions for multiple individuals.

Results have been tested against the rmcorr <https://github.com/cran/rmcorr> R package. Note that this function requires statsmodels.

Missing values are automatically removed from the data (listwise deletion).

References

[1]

Bakdash, J.Z., Marusich, L.R., 2017. Repeated Measures Correlation. Front. Psychol. 8, 456. https://doi.org/10.3389/fpsyg.2017.00456

Examples

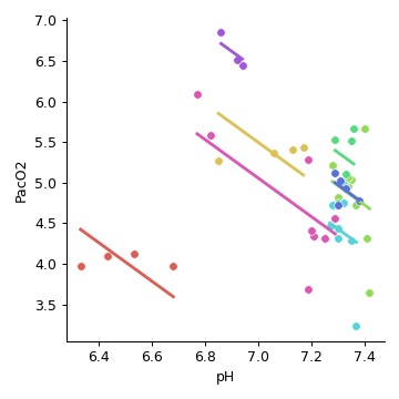
Default repeated mesures correlation plot

>>> import pingouin as pg
>>> df = pg.read_dataset("rm_corr")
>>> g = pg.plot_rm_corr(data=df, x="pH", y="PacO2", subject="Subject")
../_images/pingouin-plot_rm_corr-1.png

With some tweakings

>>> import pingouin as pg
>>> import seaborn as sns
>>> df = pg.read_dataset("rm_corr")
>>> sns.set_theme(style="darkgrid", font_scale=1.2)
>>> g = pg.plot_rm_corr(
...     data=df,
...     x="pH",
...     y="PacO2",
...     subject="Subject",
...     legend=True,
...     kwargs_facetgrid=dict(height=4.5, aspect=1.5, palette="Spectral"),
... )
../_images/pingouin-plot_rm_corr-2.png